Pipeline Management

The source for this sample can be found in the Khronos Vulkan samples github repository.

Overview

Vulkan gives applications the ability to save internal representation of a pipeline (graphics or compute) to enable recreating the same pipeline later. This sample will look in detail at the implementation and performance implications of the pipeline creation, caching and management.

Vulkan Pipeline

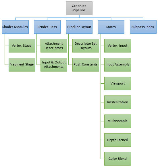
To create a graphics pipeline in Vulkan, the following objects are required

  • VkShaderModule (Vertex and Fragment stages)

  • VkRenderPass

  • Subpass Index

  • VkPipelineLayout

    • Push Constants

    • Descriptor Set Layouts

  • Pipeline States

    • Vertex Input

    • Input Assembly

    • Rasterizer

    • Depth Stencil

    • Color Blend

Graphics Pipeline Dependencies

Alternatively for a compute pipeline in Vulkan, you need:

  • VkShaderModule (Compute stage)

  • VkPipelineLayout

    • Push Constants

    • Descriptor Set Layouts

Compute Pipeline Dependencies

Vulkan Pipeline Cache

Creating a Vulkan pipeline requires compiling VkShaderModule internally. This will have a significant increase in frame time if performed at runtime. To reduce this time, you can provide a previously initialised VkPipelineCache object when calling the vkCreateGraphicsPipelines or vkCreateComputePipelines functions. This object behaves like a cache container which stores the pipeline internal representation for reuse. In order to benefit from using a VkPipelineCache object, the data recorded during pipeline creation needs to be saved to disk and reused between application runs.

Vulkan allows an application to obtain the binary data of a VkPipelineCache object and save it to a file on disk before terminating the application. This operation can be achieved using two calls to the vkGetPipelineCacheData function to obtain the size and VkPipelineCache object’s binary data. In the next application run, the VkPipelineCache can be initialised with the previous run’s data. This will allow the vkCreateGraphicsPipelines or vkCreateComputePipelines functions to reuse the baked state and avoid repeating costly operations such as shader compilation.

Resource Cache Warmup

A graphics pipeline needs information from the render pass, render state, mesh data and shaders. This makes it harder for a game engine to prepare the Vulkan pipeline upfront because rendering is controlled by game logic. Vulkan tutorials typically show pipelines being built upfront because their state is known. This can also be achieved in a game engine by recording the pipelines created during a game run and then using the information to warmup the internal resource cache in subsequent runs of the game.

In order for this system to work, resource management must be done to track the state of all the Vulkan objects required for pipeline creation and cache them for later reuse. This process is usually done by hashing the input data (CreateInfo structure members) used to create the Vulkan objects. This enables a future similar request to return immediately with the cached object. The mapping between input data and the Vulkan object can also alternatively be done by creating the hash using the bitfield hash of the structure members.

While the application is loading, the Vulkan resources can be prepared so that the rendering for the first frames will have minimal CPU impact as all the data necessary has been pre-computed. For example, when the level changes or the game exits, the recorded Vulkan objects can be serialised and written to a file on disk. In the next run the file can be read and deserialised to warmup the internal resource cache.

The sample

The pipeline_cache sample demonstrates this behaviour, by allowing you to enable or disable the use of pipeline cache objects. Destroying the existing pipelines will trigger re-caching, which is a process that will slow down the application. In this case there are only 2 pipelines, and the effect is noticeable, therefore we can expect it to have a much greater impact in a real game.

On the first run of the sample on a device, the first frames will have a slightly bigger execution time because the pipelines are created for the first time - this is expected behaviour. In the next runs of the sample, the VkPipelineCache is created with the data saved from the previous run and the internal resource cache.

Below is a screenshot of the sample on a phone with Mali G76 GPU:

Pipeline Cache Enable

Pipeline cache is enabled and Sponza is rendered at 60 FPS when the existing pipelines are destroyed. Pipeline re-creation takes 24.4 ms thanks to the pipeline cache.

Pipeline Cache Disable

If we disable the pipeline cache, re-creating the pipelines takes 50.4 ms, more than double the previous time. Building pipelines dynamically without a pipeline cache can result in a sudden framerate drop.

Best practices summary

Do

  • Create known pipelines early in the application execution (use data between application runs).

  • Use pipeline cache to reduce pipeline creation cost.

Don’t

  • Create pipelines at draw time without a pipeline cache (introduces performance stutters).

Impact

  • Increased frame time execution if a pipeline baked state is not reused. The driver then needs to rebuild the pipeline which includes shader compilation, an expensive operation.

Debugging

  • A frame capture would show if there are any calls to vkCreateGraphicsPipelines or vkCreateComputePipelines with an empty VkPipelineCache object.

Due to how RenderDoc captures and replays a frame, the field for VkPipelineCache is always empty in the report for the 'create pipeline' functions.